I collect stuff – thoughts, ideas, links, learnings. My Gallup’s second strength was “input” which could explain this need. The thing is, that if uncontrolled this can grow in the wrong direction leading to complete chaos.
I also consume a lot of knowledge. I work in a field where it’s necessary to keep learning.
Notes taking system
So I needed a system. I didn’t know where to start, but hopefully, I came across a course on better note-taking by a smart guy I used to work at the same company with. (The course is in Polish though). It led me through the process of rethinking the way I collect notes and data and designing something better.
- when do you take notes?
- what kind of information do you store?
- why do you store the notes?
- what are you going to do with them?
- when do you need to access them?
- who needs access to them?

I share it here firstly so I could have a reference for future me to compare with, but also with some hope that it may inspire someone.
Sources of notes
In my case I can see two types of sources:
- Spontaneous notes
- Structured learning
Spontaneous notes

The things to note happen unintended. I do other things, think, walk, ride a bus, drive, and talk to others. In these situations, I usually have a cell phone with me.
- for thoughts and summaries from my therapy sessions – I write them in my journal. This helps me refer back to patterns in my behavior.
- the same goes for thoughts about myself and my feelings.
- if someone recommends something to me, I usually put it into Google Keep. Later on, I split it into different places
- for movies – I have a watchlist on my account on Filmweb but I also have a spreadsheet of movies to watch with my wife
- for books – I have a dedicated spreadsheet
- when I listen to podcasts or audiobooks (or Blinkist) I usually don’t just sit and listen. I either go for a walk, drive, or ride a bus. In these situations, I put notes into Google Keep. If I drive, I use a voice keyboard to avoid typing (and dying in the process).
- when I come across a new word in English I write it down on Google Keep. Later on, I process them and put them into Anki to learn when I can do so.
- for random ideas (regarding my career, my blog, spending time with my wife, or birthday presents) I put them into Google Keep and later convert them into tasks or projects in the todo app.
- when I have something to do I simply put it into my todo app
- for things to buy in a grocery store I put them into my shopping list app
- for recipes I bookmark them in my browser. If I use the recipe a lot I put it into my notebook with recipes for convenience.
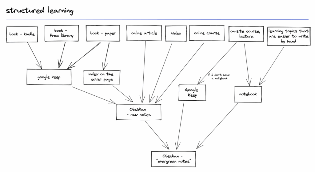
Structured learning

It’s a dedicated time to cover some topics. I’m either in front of a computer or have a notebook or a cell phone with me.
- when I read books I usually take notes in Google Keep.
- if I own the book I may also highlight in the book directly and put an index of these highlights on the cover page
- later on I process these notes and put them into Obsidian as raw book notes
- when I read an article online, watch a video, or do an online course chances are I’m in front of a computer. So I take notes directly into Obsidian.
- for onsite courses or lectures, I may bring a notebook with me. If I don’t I still have a google keep on my phone
- there are also things that are simply easier to write by hand rather than type on a keyboard. E.g. drawing diagrams or formulas.
Principles
For this system to work I needed some principles to apply.
- I try to keep my Google Keep clean. Every few days I try to process the notes that are there and move them to the ultimate location.
- For recommendations, I try to write who recommended them to me
Permanent vs temporary storage
So from the previous section, it’s possible to see a pattern that there are two types of places where I store my notes. This approach to splitting them is somehow inspired by the idea storage vs idea factory approach.
The temporary one is usually Google Keep where I put everything without thinking too much about how to categorize the data. The important thing here is that I need quick access to it. I know that later on I’m going to process these notes.
The permanent storage is either Google Drive or Obsidian.
For Google Drive, it’s usually a set of dedicated spreadsheets and documents that I simply extend with new things. New movies to watch, new books to read, new podcasts to listen to, and so on. They usually don’t contain things that I learned. It’s just plain data.
In Obsidian I usually put more creative and educational content. When I process a book that I read I put notes here. Later on, I also process these notes and try to catch the essence. It’s an amazing feeling to see patterns interweaving.

Tools
Habits and principles are more important but for completeness, here’s also a list of tools that I use:
- Google Keep – used mostly for quick and temporary notes
- Nozbe – todo app (here – you can read how I use it)
- Obsidian – my second brain. I use it for permanent notes, both before and after processing them.
- Listsonic – shopping list app
- Anki – flashcards app for learning English
- Google Docs and Google Sheets – I use them to store information that I may need:
- to share,
- to access anytime,
- to view in a tabular form
By the way, why Obsidian? In short
- because it’s free
- because it has a ton of plugins, and it lets you write your own
- among others, it has an Excalidraw integration which I love!
- because it lets you link your notes making it easy to implement the Zettelkasten method
- and create graphs of knowledge which look super cool!
- because it works offline so I can stay focused
What’s missing?
- I organize my files in a certain way, but I’m going to cover that topic in a separate article
- I have old notes in different formats – paper mind maps, or whole notebooks with notes. These probably are never going to make it into my digital second brain, unless I really need that knowledge again. But that’s ok, as long as I remember where they are.
- Obviously, it’s not a final version. There’s never going to be such. It’s a constant process of improvement.
Do you have any thoughts on this topic or would you like to share your approach to taking notes? Share it in the comments!